吉利新能源电动救护车

吉利新能源电动救护车

联系人: 张经理

手 机: 136-7721-5087

地 址: 湖北省随州市南郊平原岗程力汽车工业园


配送方式: 自提,送货上门,海外配送

服 务: 支持分期付款,超时赔付,假一赔三

车型颜色: 喷漆可选

生产周期: 下订单起7天内交货

    全国订购热线
    136-7721-5087
    扫码了解更多
 网站首页 > 产品中心 > 特种车系列 > 救护车 >

我们的行业优势

our industry advantage

厂家直销
送车到家
专业团队
全国质保

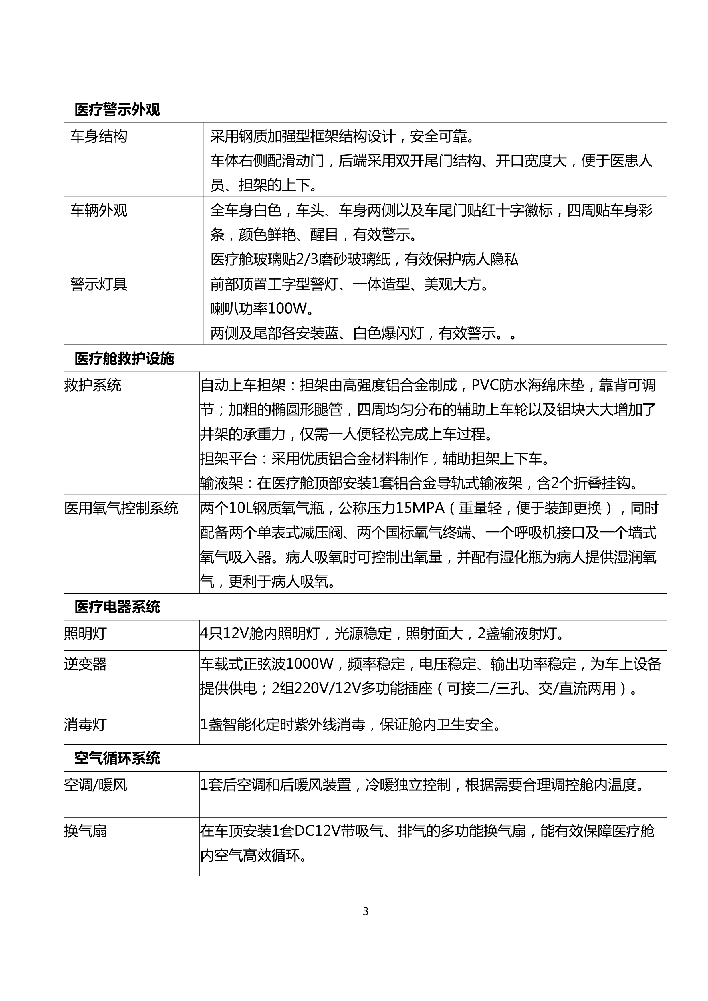
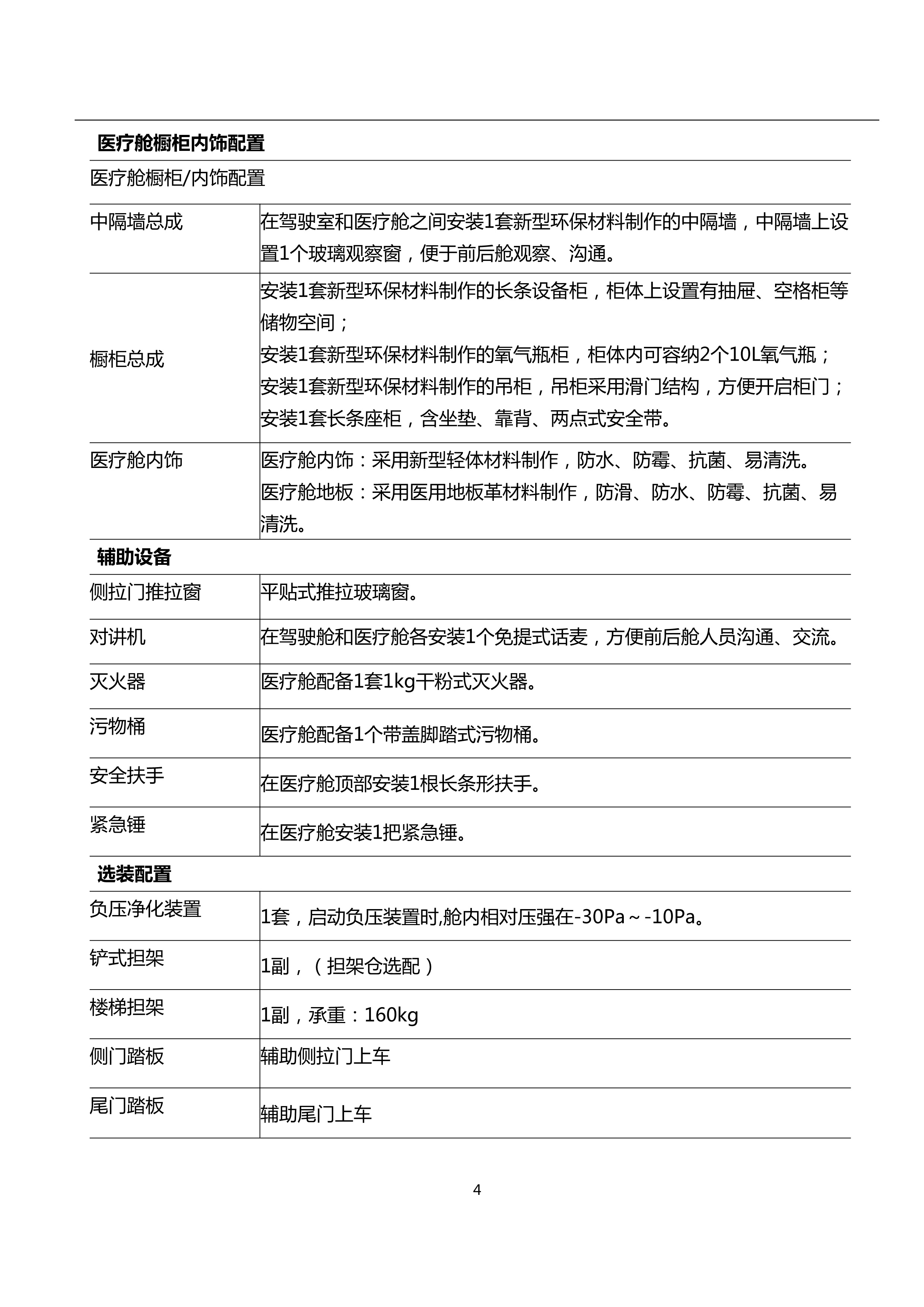
产品实拍展示

vehicle photo show

车型实景 2019012507 2019012507 2019012507 2019012507 车型实景

产品参数详情

product parameters

/202602/1769998309_c60f70a072a28c8efd4d.jpg/202602/1769998309_17fff88550a39edcad16.jpg/202602/1769998310_9e025404623eaa3ae75b.jpg/202602/1769998310_ef2627e3ee51926191eb.jpg/202602/1769998311_95403e1c87efc4759bb2.jpg

在线订购

    程力专用汽车股份有限公司销售十二分公司
  1. 24小时服务热线
  2. 136-7721-5087
  3. 联系:张经理
  4. 邮箱:371828502@qq.com
  5. 地址:湖北省随州市南郊平原岗程力汽车工业园
  6. 备案号:鄂ICP备18009678号-1100

    扫一扫,购车更优惠!